开场:
观察项目:
□拆书活动前,已发送《拆书预备表》给观察家,且内容填写准确、完整。
□选择图书是实用类或理论类图书 。
□2个拆页的【R】,至少一个包括How的内容;有一定的逻辑关系,比如递进关系,现场的2个RIA设计都清晰体现了各自的学习目标。
□2个学习目标,均包含学习者可被观察到/被测量到的行为或动作,且有逻辑关系,现场的2个RIA设计都清晰体现了各自的学习目标。
□在FAB介绍法中,能够清晰辨别出聚焦于图书和学习主题的F、A、B。
【学习目标】
学习目标1:在跟随我完成本次RIA现场学习后,学习者能在遭遇自我批评场景(如工作失误、社交受挫)时,运用 “三栏法” 完整记录 1 条具体的自我批评念头,准确标注其认知扭曲类型(如过度概括、非黑即白),并写出基于事实的理性回应。
学习目标2:在跟随我完成RIA现场学习后,学习者能在现场能在模拟场景(如被伴侣指责 “不顾家”、被客户指责 “服务差”)中,完整应用 “独门绝技” 的 4 个步骤进行互动演练,不被他人指责所困扰同时聚焦合作。
【逻辑关系】
目标1和目标2是互补的关系。
两个拆页是互补的关系。 拆页1“三栏法”打破自我批评与拆页2“独门绝技”应对他人指责两个拆页片段,它们基于相同的认知行为理论基础,相互支持、相互促进,共同构成了一个从自我认知到人际互动的完整心理干预体系。
【自我介绍】
各位亲爱的小伙伴大家好,欢迎来到拆书帮的线下拆书活动,我是艳超,今天我与大家一起学习书籍《伯恩斯新情绪疗法》,主题是“改善自我认知与应对他人指责”。
开始前,先用三个标签自我介绍:培训顾问、宝爸、一级拆书家。
【图书介绍】
Feature(特点):《伯恩斯新情绪疗法》是美国心理学家戴维・伯恩斯(David D. Burns)撰写的经典心理自助书籍,一直被广泛视为认知行为疗法(CBT)领域的里程碑式作品,尤其在缓解抑郁、焦虑等情绪问题方面具有深远影响。
Advantage(优势):相比与其他的情绪管理书籍,这本书是兼具专业性与实用性的 “情绪自救指南”,作为认知行为疗法领域的经典著作,内容基于数十年临床研究与实践验证,而非主观经验或玄学理论,可信度高;区别于纯理论类书籍,强调 “行动改变”,每个方法都有具体步骤和练习,读者能快速将知识转化为自我调节能力。
Benefit(收益):学习和践行书籍中的方法与工具,可以帮你主动掌控情绪,重建积极生活,改善人际关系。
【分组】
因为接下来会有一些讨论的环节,今天我们有四位学习伙伴,我们就分成一个大组一起学习。
观察项目:
□2个拆页的【R】,至少一个包括How的内容;
无价值感源于你内心的自我批评。它是一种自己贬低自己的声音,例如 “我一点也不好”“我就是一坨屎”“我样样不如人” 等等,它将绝望和自卑感深植于你的内心并让它们不断滋长。为了克服这种不良的思维习惯,你需要以下三个步骤:
A. 进行相关训练,当自我批评的念头闪过脑海时,能识别它们并将它们记录下来。
B. 找出这些思维扭曲的根源。
C. 反驳它们,从而培养一种更客观的自我评估体系。
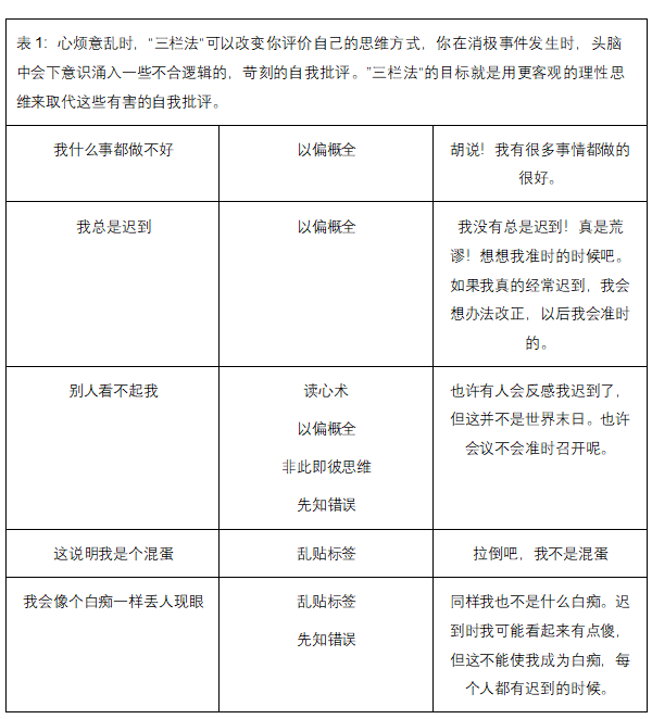
有一个有效的方法可以实现这一目标,它就是“三栏法”。你只需在一张纸的中心画两条线将纸分隔成3部分即可(见下表)。左边的一栏写上“下意识思维(自我批评)”,中间的一栏写上“认知扭曲”(见附表一),右边的一栏写上“理性回应(自我辩护)”。当你自卑,鄙视自己的时候,请在左边一栏中写下脑海中闪过的所有伤害你的自我批评。
举例来说吧,假设你突然意识到你赶不上一场重要会议,你要迟到了,于是心里一沉,马上慌了神。这时应该问问你自己:“现在我脑子里在想什么?我在对自己说什么?我为什么会这么紧张?”

What:拆页介绍了“三栏法” 是针对自我批评的结构化工具,通过 “记录 - 分析 - 反驳” 的闭环,将无形的负面思维转化为可量化的文字内容。
Why(人们的通常做法):人们通常会因为一次失误而陷入深深的羞愧自责,长此以往,会在内耗下陷入长期的自我怀疑。
不这么做的坏处:若放任自我批评蔓延,它会像 “滚雪球” 一样放大负面情绪。比如一次考试失利后,从 “这次复习不充分” 演变为 “我根本不是学习的料”,最终可能导致放弃努力,甚至影响自我认同。
【预防异议】有伙伴可能会说 “我记不住那么多认知扭曲类型,太复杂了”
其实初期无需死记硬背,可先聚焦 “过度概括”(如 “我总是失败”)和 “非黑即白”(如 “要么做到完美,要么就是废物”)这两种最常见的类型,后续再逐步扩展。
How细化行动步骤:
第一步:捕捉触发点(当感到羞愧、沮丧时,立刻暂停,问自己 “刚刚脑子里闪过的具体想法是什么?”);
第二步:记录与分类
2.1完整记录(在 “下意识思维” 栏写下具体内容)
2.2分类标注:对照常见认知扭曲类型,在中间栏标注,比如 “我又搞砸了” 属于 “过度概括”);
第三步:理性反驳
3.1罗列事实(用事实证据反击,例如 “上次类似任务我完成得很好,这次只是意外,下次注意细节即可”)。
3.2正向肯定(用积极正向的评价自我肯定)
Where适用场景:
适用于所有因自我批评导致无价值感、自卑或情绪低落的场景,尤其针对 “消极事件触发负面自我评价” 的情况。
观察项目:
□ 2个拆页的【I】,加起来应涵盖二级的4种讲解引导技巧:1)强调不那么做的坏处,2)给出了学习者可能异议的预防性讲解,3)细化了原文行动建议的步骤。
□ 使用【A1】技能点的环节提问和指令清晰,学习者能根据提问中的场景联系自己过往的具体经验,且加工出假如再遇到同样情况,可以如何做 。
□使用【A2】技能点指令清晰,至少一个【A2】环节提问中包括情境或场景,有学习者受启发联系到自己的具体应用场景。
【AI激活经验】
我想邀请大家回忆一下,在过去几个月的生活或工作中,有没有过你因某件事产生强烈自我批评的场景,比如自己负责的某个项目失败了,心里想 “我真的是个没用的人,大家可在组内和其他小伙伴讲一讲,分享一下你的经历。2分钟后,我邀请一位小伙伴来做分享。只分享场景就可以了。
学习者案例记录1【A1】:
松晓:前段时间我在负责一个项目审计的工作,我把问题都找出来了但是没给人做附表,就是没有把找出来的证据作为附表反馈给对方。我当时就很低落,觉得我怎么能犯这么低级的错误,是不是做不好审计的工作,自己就是一个很无能的人了,因为这么低级的错误是不应该犯的。
学习者案例记录2【A1】:
小福泥:前段时间我们人力部门在一起开会,然后要填一个表,我就不懂那个表怎么填,就问这个该怎么填。我同事怼了我一句”我刚才不是说过这个事了吗“,反正就可凶了,我就给我朋友说这个事情,自己很不开心,然后朋友就说你老琢磨这事情就是老是在否定自己嘛。别人说这么一句话,你看你就一直在这儿反复否定自己过不去这个坎儿。
【拆书家反馈】非常感谢两位伙伴的分享,松晓的案例是自己因为一次低级的工作失误进而否定了自己做审计的工作能力,非常符合我们面对自我指责而产生无价值感的场景,小福泥的案例是他人指责后自己陷入内耗产生自我怀疑,小福泥的案例是我们马上要在拆页2学习如何应对他人指责的场景,稍后我们一起学习。
A1+【显像提问法】
今天我们学习了应对因自我批评导致无价值感”三栏法“,想想看,如果应用今天学习到的方法去回应,你会怎么处理你遇到的刚才的那种情况?我们组内讨论2分钟,讨论完毕后,我邀请一位小伙伴来分享。
学习者案例记录【A1+】:
松晓:假如重新回到因为低级错误导致自我怀疑的场景,应用学习到的”三栏法“应对自我批评导致无价值感,我会这么做:
第一步:捕捉触发点
自己犯了低级错误很自责,心情很沮丧
第二步:记录与分类
2.1完整记录,在下意识栏记录:我做不到审计的工作
2.2分类标注:对照常见认知扭曲类型,在中间栏标注,以偏概全
第三步:理性反驳
3.1罗列事实:在这个项目中自己的工作亮点是找出来很多别人没有看到的问题,我把工作亮点写上进行事实反驳。
3.2正向肯定:这份工作其实我做的很不错的。
【拆书家反馈】
特别棒的分享,非常感谢。在应用时,步骤非常的清晰。第一步捕捉出发点-因为低级工作失误心情沮丧。第二步记录与分类,记录消极念头自己做不好审计工作,分类标注特别准确-以偏概全。第三步理性反驳,运用的特别好是通过工作亮点事实反驳消极念头,最后给予自己正面积极的肯定。
【A2】催化应用
拆书家提问:
接下来就是大家实际应用的练习了,请大家想一想,请设想一个未来可能触发自我批评的场景(如 “在部门会议上发言卡顿,被同事私下议论”),要求:场景必须具体,需要包括包括时间、地点、人物、起因等,运用应对自我批评”三栏法“具体步骤写下自己的应对话术。大家在未来的一周可以写出来分享在我们今年的活动群里,大家一起学习致用。
【片段间逻辑关系】结尾+过度
在第一个拆页,我们刚刚学习了因为自我批评克服无价值感的”三栏法“, 这个方法让我们通过结构化的思考工具,通过 “记录 - 分析 - 反驳” 的闭环, 克服因自我批评导致的无价值感,拆页2是和拆页1是互补的关系,当面对他人的指责时,我们如何坚定自我价值的同时,有效处理冲突呢?我们一起来看一下拆页2的内容。
观察项目:
□2个拆页的【R】,有一定的逻辑关系,比如递进关系,现场的2个RIA设计都清晰体现了各自的学习目标。
在进行心理辅导时,汉克总是习惯于揪着我的每一个缺点不放(他说的其实是对的)。他常常在我的办公室咆哮,在家具上乱锤乱打,而且还说一大通污言秽语,疯狂地侮辱我。最让我生气的是汉克说我满脑子里只想着如何捞钱以及如何保持比较高的治疗成功率,根本不管他的死活。这让我很为难,因为他的指责没有真实的成分。他总是要拖几个月才付给我治疗的费用,我很担心他病没治好就走了,更怕他以后会更绝望。此外,我也真的很想将他添加到我的成功案例中。由于汉克的指责确实有一些真实的成分,当他喋喋不休地攻击我时,我觉得很内疚,总忍不住想辩解一下。他当然能感觉到我理亏了,于是他就指责的更带劲了。
我不知道该如何处理汉克的愤怒,也不知道该如何有效地处理我的受挫感。我找“情绪诊所”的同事寻求帮助,其中贝克博士的意见对我尤其有用。首先他强调说我的运气可不是一般的好,因为治疗汉克可是一个绝佳的机会,我可以从中学习有效地处理批评和愤怒。这话把我听懵了,因为我从来没意识到我有什么好运气。贝克博士建议我使用认知疗法来减少(甚至消除)愤怒情绪。此外,他还建议我在汉克发怒时试着用“独门绝技”和他交流。这种“独门绝技”的关键要点如下:(1)不要急于为自己辩解,省的让汉克闹的更来劲。应该试试正好相反的方法——鼓励他说出所有对你的不满,说的越多越难听则越好。(2)找出他指责中的真实成分并认同他。(3)直截了当但又不失委婉地指出你认为不能认同的地方,注意不能争辩。(4)再三强调你们之间虽然有一点意见上的分歧,但双方的合作还是非常重要的。我得提醒汉克,虽然他有时感到沮丧来找我闹腾,这样固然会影响我们的治疗进程,但是不会毁掉我们之间的关系,也不会阻止我们夺取最终的胜利。
等到下次汉克又在我办公室大吵大闹冲我咆哮时,我采用了这种方法。我按照计划鼓励汉克继续骂我,把他能够想象得到的难听话全都说出来。效果简直是立竿见影,太具有戏剧性了。顷刻间,汉克的怒气全都消了——他所有的仇恨似乎已经无影无踪了。他开始能够冷静理智地说话,然后他坐下来。事实上,当我认同他的某些指责时,他就突然开始为我辩解,甚至还说我的好话。这种方法的效果太神奇了,所以在处理其他的性格暴躁,怒气冲冲的病人时我还是会使用同样的方法。事实上,我还很愿意看到他暴跳如雷地找我发泄,因为我找到应对的绝招了。
观察项目
□ 2个拆页的【I】,加起来应涵盖二级的4种讲解引导技巧:1)强调不那么做的坏处,2)给出了学习者可能异议的预防性讲解,3)细化了原文行动建议的步骤,4)根据原书中案例脉络,给出了更贴近实际的例子 。
【意译案例】
拆页里的案例是心理咨询的案例,我们平时很少遇到这种极端的案例,我举一个工作中类似的案例。
我的老板是一位30年培训经验的行业大咖,既专业又严厉,在服务客户与老板的配合时,老板总是习惯于揪着我的每一个销售技术不放(他说的其实是对的)。他常常在与电话沟通中批评我,而且还说一大通难听的话,指责我。最让我生气的是老板说我满脑子里只想着如何迎合客户以及如何委屈自己人,根本不管他的死活。这让我很为难,因为他的指责有真实的成分。此外,我也真的很想服务客户的同时与老板高效合作。由于老板的指责确实有一些真实的成分,当他喋喋不休地指责我时,我觉得很内疚,总忍不住想辩解一下。他当然能感觉到我理亏了,于是他就指责的更带劲了。
我不知道该如何处理老板的愤怒,也不知道该如何有效地处理我的受挫感。我找人生教练的立臣老师寻求帮助,其中立臣的意见对我尤其有用。首先他强调说我的运气不是一般的好,他告诉我冲突往往是解决问题的契机,是与老板的合作可是一个绝佳的机会,我可以从中学习有效地处理批评和愤怒。这话把我听懵了,因为我从来没意识到我有什么好运气。立臣老师建议我使用认知疗法来减少(甚至消除)愤怒情绪。此外,他还建议我在老板发怒时试着用“独门绝技”和他交流。这种“独门绝技”的关键要点如下:(1)不要急于为自己辩解,省的让老板批评的更带劲。应该试试正好相反的方法——鼓励他说出所有对你的不满,说的越多越难听则越好。(2)找出他指责中的真实成分并认同他。(3)直截了当但又不失委婉地指出你认为不能认同的地方,注意不能争辩。(4)再三强调你们之间虽然有一点意见上的分歧,但双方的合作还是非常重要的。你得提醒老板,虽然他有时感到沮丧来找我闹腾,这样固然会影响你们一起服务客户,但是不会毁掉你们之间的关系。
等到下次老板又在电话里大吵大闹冲我咆哮时,我采用了这种方法。我按照计划鼓励老板继续批评我,把他能够想象得到的难听话全都说出来。效果简直是立竿见影,太具有戏剧性了。顷刻间,老板的怒气全都消了——他所有的仇恨似乎已经无影无踪了。他开始能够冷静理智地说话,然后他坐下来。事实上,当我认同他的某些指责时,他就突然开始为我辩解,甚至还说我的好话。这种方法的效果太神奇了,所以在处理其他的性格暴躁,怒气冲冲的人时我还是会使用同样的方法。事实上,我还很愿意看到他暴跳如雷地找我发泄,因为我找到应对的绝招了。
What:“独门绝技” 是应对他人指责的四步沟通策略,核心是通过 “接纳情绪 - 认同事实 - 温和表达 - 聚焦合作” 化解对立。
why(人们的通常做法):通常情况下面对他人的指责人们会选择 “沉默退让” 或 “激烈反驳” ,结果往往引发对方更激烈的指责,导致问题更加难以解决。
不这样做的坏处:若在对方愤怒时急于辩解,会让对方觉得 “你在回避问题”,反而强化其攻击欲。“沉默退让” 导致的自己与对方的情绪压抑,让对方觉得你毫不在意,这些方法既不能保护自身立场,也无法降低对方的情绪强度,为问题解决创造空间。
拆书家自己的反例:
前段时间,我的老板因为一个客户合同打电话说:“你怎么签了了一单8万50人的培训合同,你不知道我们一个班是标准人数是30人,超出30人的要么再开一个班,不能再开一个班的话按580元/人加收版权费嘛。“
我听完老板的话后心里不高兴反驳说:“现在甲方预算确实紧张,他们是年终总结会议后安排培训, 大家都是管理层没办法让其他人只来开会不参加培训。”
老板听完不高兴的对我说:“你们家去饭店点一桌菜让两桌人吃啊?你给我把版权费要出来,不然我不去上课。”
预防异议:有人可能担心 “鼓励对方说难听的话,会让自己受委屈”。
其实 “鼓励表达” 的目的是让对方的情绪得到释放,而非忍受侮辱。当对方出现人身攻击,如你就是个混蛋时,可平静回应我理解你现在很生气,但说这些话解决不了问题,我们可以就事论事吗?
How如何有效应对他人指责呢?我们可以用”独门绝技“四个步骤:
第一步:引导宣泄 用开放式语句鼓励对方说清不满,如 “你觉得我哪里做得不好?把你的想法全说出来,我认真听“;
第二步:精准认同 从指责中提取客观事实并承认;
第三步:温和澄清 用 “同时”“不过” 等词委婉表达不同意见,避免用 “但是”;
第四步:聚焦合作 强调共同目标。
反例变正例
学习了今天的应对他人指责的”独门绝技”的方法,如果我有机会重新与回应老板, 我会这样说:
引导宣泄:老板,这次合同谈的不好,您觉得我哪里做得不好?把您的想法全说出来,我认真听。
精准认同:确实8万合同对于50人的班次,一是价格低利润空间小,二是学员人数多也影响了培训效果。
温和澄清:这客户是我之前在字节的老客户,刚刚来到众泰新材料,她也一直跟我说自己的难处,第一次办培训希望在内部有口碑所以找了您行业大咖来交付,她们之前培训经验少老板给的预算没有之前在字节高,年终的总结会议她已经严格控制了一些管理者参加培训但是人数还是超了。
聚焦合作:您看这样好了,我们都是为了服务好客户,这次我让客户多支付一位助教老师的费用,有两位助教协助您,也减轻您交付的压力,您看可以吗?
这样做有什么好处:很多时候我们会害怕与他人冲突, “独门绝技” 帮我们通过引导宣泄和精准认同先让对方的情绪降下来,再通过温和澄清与聚焦合作让愤怒指责转化为解决问题的契机。
Were适用场景:
这个方法适用于所有因愤怒、指责引发的人际冲突场景,尤其针对 “对方情绪激烈且指责含部分真实成分” 的情况,例如:
心理咨询中,来访者通过攻击、辱骂表达不满;
职场或亲密关系中,对方因误解或需求未被满足而激烈指责;
通过在这些场景中应用,既能化解当下矛盾,也能建立更具韧性的关系模式。
观察项目:
□使用【A2】技能点指令清晰,至少一个【A2】环节提问中包括情境或场景,有学习者受启发联系到自己的具体应用场景。
【A2】催化应用
拆书家提问:
接下来就是大家实际应用的练习了,请大家想一想,请选择一个你身边容易对你发脾气的人(如父母、上司),设想他 / 她可能因某件事指责你(如父母指责 “你总不回家,心里根本没这个家”),只要写出场景就可以,场景需要包括包括时间、地点、人物、起因等,先在组内讨论分享,给大家约3分钟的时间。我们一会请小伙伴来分享一下。
学习者案例记录1:
松晓:我能想得到的这个场景大概在未来一个月工作中就会出现,我在审计工作与客户的沟通反馈中,人物是我和客户,起因是我在审计过程中会遇到给别人审秃噜的情况,比如对方的项目合同18万,实际报了21万,我有可能给别人审到16万。对方肯定就会急眼了指责我说:”你怎么能这么审。我们连成本都不够。”然后就会一大推的牢骚抱怨。
分步催化:
继续刚才的场景,按照 “独门绝技” 4 个步骤,写下具体的应对话术:
1.引导宣泄:
2.精准认同:
3.温和澄清:
4.强调合作:
要求:认同的内容必须是客观存在的事实(如 “确实这两个月只回了一次家”),避免空泛的道歉。(给 5 分钟书写,小组内互相提出修改建议,如 “温和澄清部分是否用了‘但是’”)
学习者案例记录:
松晓:针对对方指责审计错误的场景,运用“独门绝技”的方法我会这样应对:
第一步:引导宣泄 你觉得我的审计有出入,能具体说说吗?我认真记录一下。”
第二步:精准认同 咱们的项目合同是18万,实际的项目发生是21万,我审计结果是16万,确实出入比较大。
第三步:温和澄清 我仔细看了咱们实际项目支出明细,发生的21万超出了合同约定的18万,超出了3万的项目预算。
第四步:强调合作 公司一直在控制成本预算,如果多出的3万预算确实是因为项目需求变更或其他项目风险原因产生了,你可以补充相应的证据来说明出入的原因,我来出具客观准确的审计结果。
拆书家反馈: 特别好,运用独门绝技做了一个非常好的应用,在实际操作过程中,面对他人指责时不逃避问题也不是立马反驳,而是通过引导宣泄和精准认同来创造解决问题的空间,在有理有据与对方一起解决问题。
观察项目:
□ 使用【A3】技能点的环节指令清晰,学习者可以根据拆书家设定的案例场景,应用知识点进行小组讨论、应用知识点并形成一个解决方案,或是应用知识点进行组内角色扮演。
□拆书家至少有一次给出了关联到原文知识点的回应或反馈 。
【A3】场景应用
王经理是是某品牌的在京东旗舰店的客服经理,客户张先生因收到的产品有划痕发怒,指责 “你们的产品质量差,还敢卖这么贵,就是欺诈!” 应用 “独门绝技”的方法处理客户投诉问题。
任务要求:2 人一组,分别扮演 “指责者”张先生,“应对者”王经理。应对者需完整应用 “独门绝技” 4 个步骤,:①是否鼓励对方表达;②认同的内容是否为客观事实;③是否有争辩行为;④是否强调合作。
比如:
1.鼓励表达:“您收到有划痕的产品,肯定特别生气,您具体说说还有哪些不满意的地方,我都记下来。”
2.认同真实成分:“产品有划痕确实是我们的包装问题,给您带来了不好的体验,非常抱歉。”
3.温和澄清:“同时我们的产品材质和工艺都是符合行业标准的,价格也是根据成本定的,这一点可以给您看相关检测报告。”
4.强调合作:“现在最重要的是解决问题,我们可以给您换货并补偿 20 元优惠券,您看这样处理可以吗?”
时间要求:两位伙伴结成一组,3分钟准备脚本,可以互换角色,接下来会邀请一组伙伴做公开演示 3 分钟。
【学习者案例记录】
松晓(张先生):我刚买的平板,怎么包装损坏了,产品上面还有划痕。你们的质量是不是有问题?
小云(王经理):张先生,您好,首先非常感谢您对京东的认可在我们京东购买下单,那您现在出现这个情况确实是我第一次收到的反馈,那您这边除了商品有划痕,还有没有其他的一些问题,我一起反馈给公司?
松晓(张先生):就是包装坏了,产品上面是有划痕的,影响我的使用,其他的倒是没有什么太大的问题。因为它有划痕,所以我不知道它用起来会不会有问题。
小云(王经理):这一次的购物确实给你带来不是很好的体验,作为我们京东旗舰店,我们的服务和品控都是非常的不错的。我麻烦您这边帮我们拍个照片,我们看一下是不是快递员这边因为包装破损,然后他这边进行了私自的处理,导致您看到了机器的有指纹,有破损这样的一个情况。您看您这边。开机了之后产品对您来说,使用上是否有影响?您如果觉得不影响使用是继续留下,或者您申请退换货,我们这边可以帮您处理?
松晓(张先生):可以,那你给我换台新的。
小云(王经理):行没问题,那我们这边您申请一下退换货,快递员会重新给您换一台新的。非常抱歉,给你们带来不是很好的体验。
【拆书家反馈】
谢谢两位的演绎,特别的精彩,演练中我们运用了引导对方宣泄与事实的认同,同时澄清环节也表明对品质和服务的重视,最后的聚焦合作环节也积极回应对方诉求给出了满意的处理。
观察项目:
□结尾时给出了强有力的结语。
□第一个拆页时长没有少于10分钟,没有超过15分钟;第二个拆页时长没有少于30分钟,没有超过40分钟。整个拆书时长在50-60分钟之间。
【结语】
今天我们从《伯恩斯情绪疗法》中学习了两种改变生活的工具:“三栏法” 帮我们在内心建立 “理性防御”,让自我批评无法肆意蔓延;“独门绝技” 帮我们在人际中搭建 “沟通桥梁”,让愤怒指责转化为解决问题的契机。
这两种方法的核心,都是用 “结构化思维” 替代 “本能反应”—— 当你能客观看待自己的想法,也能从容应对他人的情绪时,你会发现:真正的强大,不是从不犯错或从不被指责,而是能在负面声音中,依然保持清醒的自我认知和解决问题的能力。
希望从今天开始,你能每天用 “三栏法” 记录一次自我批评,每周用 “独门绝技” 应对一次小冲突,让改变在练习中慢慢发生。