开场:
【开始】
各位在场的伙伴们,大家好,非常感谢各位今天来参加RIA拆书活动,我是今天的拆书家充感,用三个标签介绍我自己:瑜伽爱好者、二级拆书家、AI赋能长老。
在正式拆书以前,先说下分组,咱们共6个人,3人一组。
【学习总目标】
在跟随我完成本次RIA学习后,学习者(谁)能够了运用“建立人设”与“匹配场景”两个工具,让你或你的产品从“容易被忽略”变成“清晰又受欢迎”。
【图书介绍】-场景法
【事件场景】
请想象这两个画面:
画面A:你在在公司三年,除了本部门,你仿佛是个“隐形人”。你甚至怀疑,离职那天,是否只有工位旁的同事才会察觉?
画面B:你是一位读书博主,精读100本个人成长书籍,提炼出30套行动框架,制作成69元的课程。上线三个月,成员仅2人。你盯着后台数据陷入困惑:到底是方法不管用,还是大伙儿对"成长"这俩字已经听累了。
【提问】
诸如此类的情形,您是否也经历过?您当时感觉怎么样,是无所谓呢,还是比较失落,有种挫败感?
【影响】
为什么很多人明明有能力/产品好,却总被忽略?因为价值传递太模糊——别人记不住你是谁,也不知道你的东西能解决什么具体问题。
个人价值的模糊→缺乏识别度
产品价值的模糊→缺乏竞争力。
在注意力稀缺的时代,模糊就意味着被忽略、被替代。
在职场中,没有形成自己的识别度,影响力会比较弱,同样的,当产品没有清晰的价值,用户定位不准确,投入市场会没有竞争力。
【解决】
今天拆的书是梁宁的《真需求》,这本书提供了一个破局的极简模型:价值-共识-模式。通过这个模型,找到你产品最适合的使用场景,识别并交付“用户愿意为之付费”的真正需求,;如果把您自己当成产品打造,可以找到自己最突出的特点,让你的价值在对的场合被看见。
它不仅仅是一本关于商业理论的书籍,更是一本实用的指南,教会你如何从用户的角度出发,发现和满足真需求,释放价值。
【拆页一】学习目标
在跟随我完成本次RIA学习后,学习者(谁)能够运用“建立人设三步法”,为自己绘制一份《人设地图》,明确你的核心定位和记忆锚点。
拆页一是本书中第225页中的内容,请大家用1分半时间阅读原文,阅读完的同学请示意我。
P225:
既然人人都要立人设,这里提供一个人设公式:
人设=固定人物分类+记忆锤+外在形象特点+性格+特长
立人设,其实是在社交空间里把自己简化、清晰化,从而让自己被记住,就是想让别人怎么就你,怎么想起你。想到你的时候,他就知道你在他哪个固定任务分类里,并且立刻在脑中唤起你符号性的几个特征:你的形象、你的性格、你的特长。如果做不到,你的人设就是模糊的
这个公式里面,特长和固定人物分类是功能性描述。性格和外在形象特点是感性认知,也是一个人可以自我渲染的部分。
然后,形成一个记忆锤。如果每次公共曝光,都是一次对着观众的记忆挥锤的机会,那么所有的落点指向哪里?如果被人记住只有一个原因,就应该在此处着力。
比如刘畊宏,“周杰伦的健身教练”这个标签,就是他的记忆锤。他的特长、性格、外在形象特点和固定人物分类,都在印证和强化这个记忆锤。你甚至会忘记这个人的名字,依赖搜索“周杰伦的健身教练”来找到他。
哈佛大学商学院副教授埃米.卡迪(AmyCuddy)在一次TED演讲中说过一句话:
假装你行,直到你成功。
这几乎是人设江湖的slogan(口号)了。
谁能呈现完美真实的自己呢?如果把社会比作舞台,那么每个人都是表演者。而人设是某种面具,用来简化自己、突出特征、赢得关注。
有这么一句老话:出门在外,身份都是自己给的。今天可以说成:社交网络,人设都是自己立的。
恩,看到大家都看完了。
【what:知识点和相关理念阐述】
简单来说,“人设”就是:你希望别人眼中的你,长什么样、是什么性格、擅长什么。这个词最早来自动漫、游戏,指角色的造型、性格、背景等设定。后来被用到现实中,比如明星的“学霸人设”、“好男人人设”,或朋友圈里打造的“精致生活人设”。
【概念辨析】
如果你对所有人无差别地展示真实的自己——包括优点、缺点、小癖好和偶尔的情绪崩溃——结果往往是:有人觉得你“太较真”,有人嫌你“太闷”,还有人被你的小缺点直接劝退。
人设,就是有意识地选择并放大你最想让别人记住的优点或标签,并主动展示出来。
那么,人设是“全部的你”吗?
不完全是。
人设并非你完整的真实自我,而是:从你真实的性格与特长中,挑选一部分。进行刻意包装、强化,同时弱化或过滤其他特征。
核心目的:让别人更容易记住你,在特定场景下更愿意选择你。它本质上是为特定目的而主动展示的形象,
例如:总能逗人笑的“开心果”、专业靠谱的“职场精英”、品味出众的“时尚达人”
人设的出发点是“别人”吗?
是的。人设的出发点是根据对方的需要,呈现自己最有价值的一面,让对方快速识别:“哦,原来你是这样的人,这件事交给你比较放心。”,简单来说,人设就是给别人一个“快速理解你”的标签。
比如:你是个严谨的人,给自己立一个“细节控”的人设:
吸引那些需要严谨合作的伙伴(如财务、设计师)会主动找你。那些稀里糊涂、差不多主义的人也不会硬凑过来。
辨析一:伪装vs.人设
伪装和人设的核心区别,在于“是否基于真实的自我”:
伪装:是“演别人”——你明明不是这样的人,却非要装成另一个人(比如明明内向却硬装社交达人,明明不懂却假装专家)。这种行为像戴了一张“别人的脸”,需要不断撒谎、圆谎,消耗大量心理能量,一旦被拆穿就会彻底崩塌。
人设:是“选自己”——你从真实的自我中,挑出最想展示的一面(比如“擅长整理信息”或“总能让人放松”),再通过设计让它更清晰、更有记忆点。它像给真实的你“加了层滤镜”,本质还是你自己,只是更聚焦、更有针对性。
例如:你确实喜欢帮人解决问题,那“热心顾问”就是人设;如果你根本不想管闲事,却硬装“老好人”,就是伪装。
【Why】
为什么我们需要人设?
你通过人设传递“我擅长什么/我是什么样的人”(比如“我是个超有条理的效率达人”或“我是个总能让人放松的倾听者”),
那些欣赏你这部分特质的人,会主动靠近你;
而那些不喜欢你这一面的人,自然会绕开——
你不用浪费精力去讨好所有人,反而能吸引真正适合你的人。
最终,你舒服,他们也舒服。
【WHERE:适用边界与注意事项】
人设在职场、做自媒体时特别有用,但在和家人相处时不适合。
适用情境:
1.职业发展关键期/团队角色定位
适用场景:转行、晋升、跳槽、建立专家身份
具体应用:有意识地塑造与目标职位匹配的专业人设
案例:想从技术转向管理,可构建"技术出身的高情商管理者"人设
2.产品/服务推广/社交网络建设
适用场景:创业、自由职业、知识付费、咨询业务
具体应用:将个人人设与产品价值绑定,建立信任
案例:瑜伽教练塑造"身心平衡探索者"人设,增强课程吸引力
不适用情境:
1.亲密关系与私密空间
慎用原因:过度"人设思维"会阻碍真实情感连接
建议:在家人、挚友面前,更多展现真实自我
平衡策略:区分"公共角色"与"私人角色"
2.价值观冲突情境
慎用原因:如果人设要求你违背核心价值观,会产生强烈内耗
建议:重新评估人设选择,寻找价值观一致的方向
平衡策略:人设应放大你的价值观,而非扭曲它
【how:行动步骤】
如何建立自己的有效人设?四个步骤:
第一步:挖宝:找出你的“天生擅长”
别想太复杂,问自己三个问题:
兴趣:做什么事,你会忘记时间?
优势:别人常夸你哪方面做得好?
价值观:你最在乎什么原则?
把这些“宝藏”先记下来,它们都是你人设的原材料。
第二步:选矿:锁定你的“主攻方向”
你的宝藏很多,但精力有限。选一个既对特定用户有价值,你又愿意长期投入的方向作为主线。
比如,你既喜欢整理信息,又擅长表达,那“分享梳理信息”就是一个不错的人设方向
第三步:贴标签:设计你的“记忆钩子”
给你的“主攻方向”起个好记的名字和口号:
核心标签:用“领域+角色”来概括,如“信息料理师”、“能量补给站”。
记忆口诀:一句俏皮话/顺口溜,让人瞬间get你的价值。
标签不用复杂!名字3-5个字最好记,口号用你平时的说话风格,甚至可以带点小幽默
建设人设,就这么简单,从“发现自己”到“展示自己”,四步就能让别人记住你的独特价值
【案例分享】
分享一个我建立的人设:人工智能专家。
我在IT行业摸爬滚打了17年多,技术栈比较杂:物联网、大数据、写代码、网络安全,当然也包括人工智能。转机发生在2025年初,DeepSeek大火,让我强烈预感到:AI这波浪潮,至少还能持续十年。我意识到,必须“上船”,并且要成为我们公司里最懂人工智能的那个人。于是,我开始有意识地给自己贴上“人工智能专家”的标签,并付诸行动:
对内分享:主动整理北大、清华等关于AI的手册和资料,分享给党建主任和我的领导,为他们提供具体的应用思路。
对外发声:在朋友圈持续分享AI技术和发展趋势,并逐步在正在规划的项目中,有意识地加入AI的应用场景。
就这样,我从技术 → 场景 → 应用,一步步把这条路跑通了。
一年多过去,变化悄然发生:
外部认可:连集团的数智中心都知道,我们公司有个人工智能方面比较专业的人。
内部默认:公司内部但凡涉及人工智能的事,大家都会习惯性地来找我。
通过这个过程,我不仅对这个技术的应用理解得更深,也实实在在地把自己“贴”上了这个标签。
下面请大家填写一个建设个人剧本,在这个剧本的场景中你是怎么建立自己的人设,包括你的优势特长,发挥场合,外在呈现形式,与目标用户的交互或者对话内容,,现在第一版人设地图,建设人设的四个要点:
(1) 找到你1-2个真实闪光点是什么?
(2) 选一个作为你的“主攻方向”,包括在哪些场合下,在什么样的人面前,以什么方式呈现互动或直接对话,大家能产生画面感。
(3) 给它起个标签和口号,要直观、容易记忆、容易理解。
(4) 设计一个本周就能做的行动,包括人物、场景和互动方式。200字左右,可以罗列出关键内容,5分钟后邀请小伙伴分享。
---------------------------------------------------------------------------等待反馈------------------------------------------------------------------------------
【贺俊丽老师】剧本案例分享:
【背景】公司掀起中级经济师备考潮,但厚重教材让员工们陷入“知识沼泽”。
【人物】
【剧本】
午休时,赵姐对着《人力资源》真题皱眉:‘绩效评估中的近因效应’ 这概念背了三天,还是不懂怎么用!”
吴工摇头:“这些理论离实际太远。”
我拿起真题册介入:“赵姐,您上月考核下属时,是不是因为他最后一周赶工完成报告,就给了高分?后来发现报告数据有漏洞?”
赵姐一愣:“对!你怎么知道?”
我:这就是‘近因效应’——最新信息过度影响判断。”我在白板画出拆解图,“对应解决方案是您后来采用的‘关键事件记录法’,把考核拆解到每周进程。理论考点就这样变成了您的实操步骤。”
我转向吴工:“您常抱怨技术方案被业务部门误解,这其实是‘沟通漏斗理论’的典型案例。下次评审前,试试我拆解的‘三层翻译法’:技术语言→业务价值→执行步骤。”
吴工若有所思:“有点意思……”
我:我的主攻方向就是用大家工作中的痛点,拆解经济师考点。本周午休,我帮三位把最头疼的真题拆成操作清单,周末线上复盘,如何?
赵姐:我先报名!这个‘痛点拆解法’比我硬背管用。
茶水间陆续有备考同事围拢过来。
【总结】
感谢这位伙伴带来的精彩剧本。这不仅仅是一个故事,更是一个鲜活有效的“人设生长”示范,一个成功的人设建设,不是你为自己写了多么华丽的简介,而是你能否持续地在他人最需要“解决方案”的时刻,以你最独特的专业方式,清晰稳定地出现。
【过渡】
好,咱们完成了第一部分——怎么让自己变清晰,被人记住。
但这还不够。你这个人设产品,或者你做的任何产品,要真正扎根,还得落到具体的“使用场景”里。这就是咱们的第二部分——怎么让你的价值,在别人需要的时候恰好出现。
第二个片段与第一个片段之间的逻辑关系为递进关系。
第一个片段,解决“我是谁”:一个有清晰标签、能被人记住的“人设产品”。第二个片段,解决“我在哪用”:帮你找到那个最合适、最有价值的“使用场景”,就是先解决“让人认得出你”,再解决“在关键时刻帮到他”
【拆页二】学习目标
第二个拆页的学习目标是:学习者(谁)能够为你关心的产品或服务(包括你个人),绘制一张清晰的《人设-场景匹配图》,精准呈现“在用户最需要的时候,你的价值如何恰好出现”。
【A1量表自测】拆书家提问设计
接下来我们会做一个测评——‘人设匹配力’指你的产品/人设是否能帮用户强化理想形象。‘场景洞察力’指你是否能发现用户使用产品/人设的关键功能和情绪;根据实际情况打分(1-5分):

【解析自测题】
好的,时间到!我看到小伙伴们基本都完成了!
如果你的人设匹配力总分更强(≥12分):你对“人的心理需求”洞察深刻,请多思考“如何将这种洞察转化为产品设计”
如果你的场景洞察力总分更高(≥12分):你对“场景”有天然敏感度,待会请多关注“如何系统化运用这种敏感度”
如果两者都高:恭喜,今天可以帮你建立更系统的方法论
如果两者都低:没关系,这正是我们今天要解决的核心问题。
【阅读原文】
今天我们拆解的是本书中第241-242页中的内容,请大家用1分半时间阅读原文,阅读完的同学请示意:
P241-242
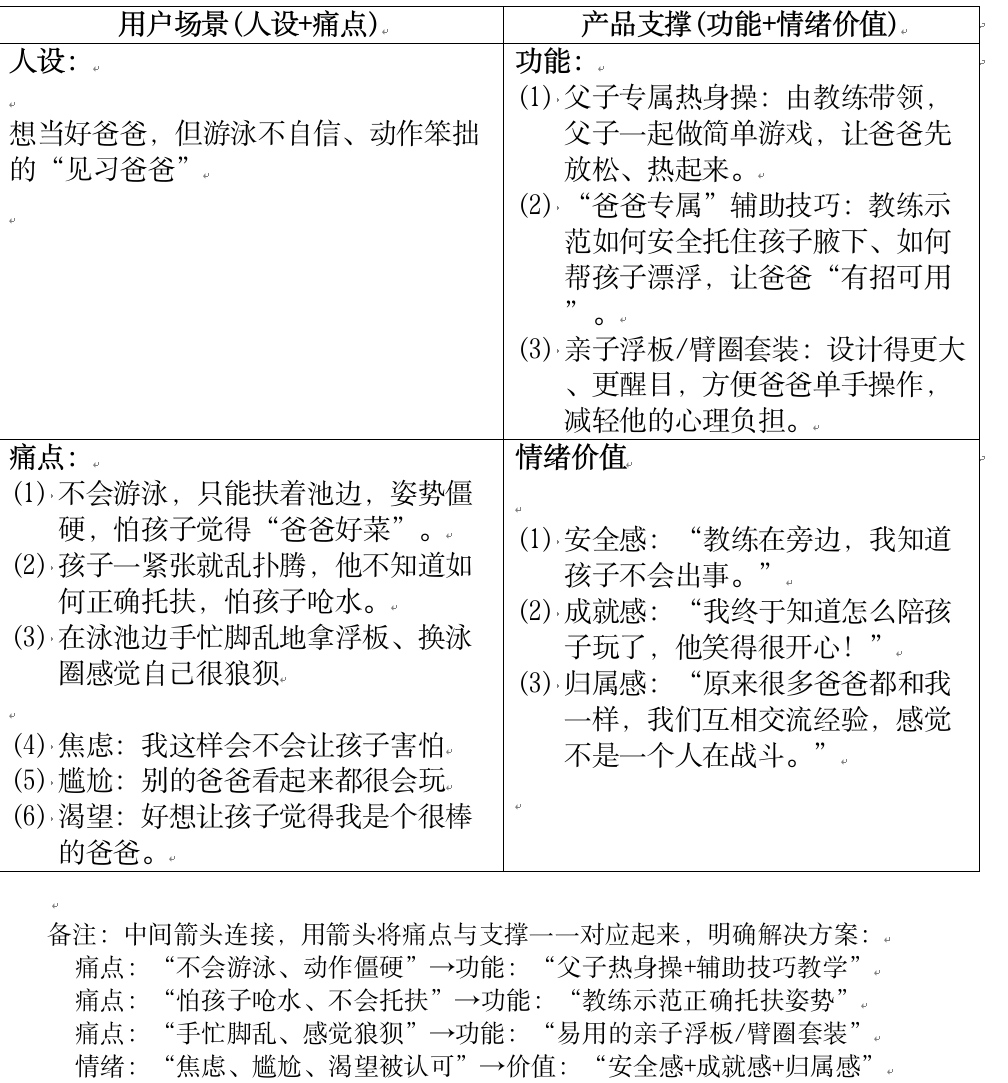
三、场景更具体,产品更有力
一个朋友开了一家亲子游泳馆。
从本质来看,它首先是一家游泳场馆。
而我们知道,所有的功能价值都过度竞争,所以这个朋友也需要观察游泳馆的用户场景是什么:有偶然来玩水的,有游泳健身的,还有学游泳的。
通过场景筛选后,这个朋友发现,最高频、稳定的客源,是家长付费,让小朋友学游泳。
在这个客群里继续细分,他又识别出一个最强场景一爸爸带孩子学游泳。
于是,这位朋友改造了游泳馆的整个服务体系,开始做“爸爸带孩子学游泳”的专项服务。
这门“爸爸带孩子学游泳”的亲子课,卖得非常贵。
销售的场景大概是这样的:有年轻的妈妈前来咨询,销售会告诉对方,我们这家游泳馆的门槛不是学费,而是所有的孩子都要由爸爸陪着学游泳。您先生能不能每周拿出两个小时陪孩子学游泳呢?两个小时大概包括了往返路程、45分钟的课程,以及穿脱衣服、洗澡的时间。
销售会带着年轻的妈妈推开游泳馆的门,让她看一眼上课的场景--满场都是爸爸在带孩子。
大多数年轻的妈妈看到这一幕,都会立即上头,下决心让自己的丈夫也加入这个爸爸带孩子的场景。
为什么这个瞬间可以让一个年轻妈妈这么上头?因为在中国家庭里,大多爸爸都不擅长陪伴孩子。
抖音上经常出现爸爸带孩子的短视频,基本上是各种熊爸爸大合集。这当然是一种刻板印象,但它也有因果。
妈妈照顾孩子的时间多,因此熟练程度越来越高,也越来越能感受到与孩子互动(掌控孩子)的乐趣。所以,妈妈更擅长带孩子,从而照顾孩子的时间更多。
而爸爸照顾孩子的时间少,因此不熟练,应对孩子的需求和状况的技能差。所以,爸爸会被家人唠叨,从而产生回避心理,带孩子的时间更少。
而这两条因果链都首尾相连,形成了增强回路。所以,总是妈妈来照顾孩子,而爸爸越来越回避带孩子,成了被锁死的路径(见图8-4)。
事实上,所有的爸爸都爱自己的孩子,他们想回避的只是挫折感和被唠叨、被指责。
而这家亲子游泳馆收了非常贵的学费,有利润空间增加服务人员把支持服务做到位。在这里,有专业人员带着玩,提供服务,让爸爸“不会玩”“不懂娃”“不会处理”的所有痛点全部被解决,可以全然投入地带着孩子在水里纵情玩耍。
这当然是彼此非常享受的美好亲子时刻。
【简短互动】
1.这个片段中,涉及的人物有哪些?
销售人员,妈妈,爸爸,孩子,专业人员。
2.这个片段中,产品是什么?
“爸爸带孩子学游泳”
3.这个产品功能价值什么?
教授孩子游泳技能
4.这个产品差异性痛点是什么?
不会玩、不会带娃、不会处理。这些痛点专业人员全部解决了,没有被唠叨、被指责。
5.这个产品的情绪价值什么?
满场爸爸参与的环境,营造社交认同场景
6.这个片段中:爸爸的人设是什么?
好父亲
【what:知识点和相关理念阐述】
这个案例阐述了场景的重要性!一个普通的游泳馆,怎么卖高价?它把产品从一个“教游泳的地方”,变成了一个“帮助爸爸成为好爸爸的舞台”。
场景是什么?
场景说白了就是——谁、在什么地方、什么情况下、用什么方式、和那些人、要干什么事,希望得到什么结果。
有时间、有空间,有情景和上下文,真实存在于生活,实际工作流程。
【how:行动建议,行动步骤流程,具体做法】
现在咱们用三步画出「人设-场景」匹配图,把用户场景、人设渴望和产品价值串成一张“解决问题”的网。
第一步:左边人设痛点
第二步:右边场景应用
第三步:中间需求连接
重点:痛点越具体(动作层面)、情绪越强烈(焦虑/期待),匹配价值越大!
【案例分享】
以游泳馆为例画出「人设-场景」匹配图

总结:
匹配场景=找到“人对事”的刚需时刻,好的人设/产品不是“自嗨式优秀”,而是“在对的场景解决对的问题”
【微行动学习】
【明确问题】
今天学了如何定人设找场景,如果你是读书博主,最难的是哪部分?或者大家手里也有好东西,比如擅长读人物传记或我总结的面试技巧,但别人并不买单等等,如果要达到被认可,被别人主动需要,最难的是哪一步?
请写在便签本上,给大家一分钟时间。
---------------------------------------------------------------------等待反馈-----------------------------------------------------------------
时间差不多了,请大家探讨一下如果你是读书博主,哪一步是最难的?找人设难呢,还是定位功能难呢,还是找到场景,还是把这两个对应起来是最难的?
【兰】
就是你的人设也定位了,你的产品有了,你用什么方法把这些人吸引来是最难的。难就是让这些人觉得有用,或者换句话说,我现在遇到的问题就是我在视频号上人设也有了,发的内容也有了,但是我的播放量上不去,卡在五百上。没有更多人去愿意跟你互动,这是最难的,就是粉丝如何让粉丝觉得你的内容有用,愿意主动的链接你。在这个点,不是你,是平台怎么能把你这个流量给你推上去,然后让更多人吸引你?所以找到这个人用用的这堆的这群人,这个人群就是你如何最短时间内和你的用户一对一进行链接,真正建立起链接。
【彭老师】
如何匹配场景是最难的,人也知道了,事也只是到,怎么是对应起来是最难的。所以匹配场景是最难。
【充感】:基本确定这三步中,匹配场景是最难的。明确了问题。
【讨论问题本质】
好的,我们讨论出来匹配场景这一块是最难的,针对读书博助这个产品要推的话,那我们接着再深入分析一下,为什么它是、他到底是个什么问题呢?为什么它难呢?
【丹丹】:场景选用的精准性,这个场景更精确,或者说我们找到的相对不是说绝对精确,或者是相对精确的一个场景之下,我们是不是这样的一个匹配需求就能达到,或者是相对达到?因为说实话,环境比较复杂,咱们做到绝对是有点困难的 。
【兰】:问题是你要找什么样的人来参与这个活动,一定是特别精准的,精准度是吧?
【明确问题本质】
【充感】:既然这个痛点找到了,然后咱们怎么把它解决掉呢?会儿咱们找一位老师分享一下。先列出几个关键步骤。
经过长时间争论,大家基本认同“找到人对事的刚需时刻”(即场景匹配)是最关键也最具挑战性的一步,难的原因是精准度。
【解决方案】
好,既然看到了这个问题的本质问题,针对这个问题给出一个解决方案,请再便签上写出关键步骤,稍后在下组内分享,
【丹】:
第一步:穷举场景,我们可能就从市场方向去做个调研,然后我们需要明确到底要打造一个什么样的状况,所以先穷举场景,再在场景中精准地去选择。
第二步:筛选高频高痛点场景,高频出现的那个场景一定是可以让对方产生共鸣的场景,引起他的注意的场景,愿意为此付费的场景,他一个人搞不定的场景,他得花钱搞的场景。
第三步:验证场景,场景化下,确定自己目标场景,因为穷举之后,它场景非常的多,对我们可能在这个场景中匹配。因为前半部分,我们已经设立我们的人设了,然后我们要跟这些高频的场景匹配。我们的人设就是群里出来这些目标场景,其实需要可以验证一下,到底是不是我们现在匹配的场景。
【充感】
经过咱们细致深入的分析,反反复复的探讨,终于把这一块分析出一个版本,一个解决方案。然后明确了一个问题的本质,也给出了一个解决方案,包括场景的目标、场景的筛选,以及验证场景最后进行匹配。所以我们今天学到的是人设与场景匹配的核心,一个比较核心的思维。它是一套新定义的问题,进而发现新解决方案的一个滤镜。所以我们生成的方案是啥?根据大家当场提出的问题,从推销功能转向解决身份,转向提供身份解决方案的一个具体思路。
【布置任务】
给大家布置一个任务,无论是你想推广一款工具、建设人设打造个人品牌,请为你最想推动的一件事,在接下来一周的时间内,绘制出属于它的《人设-场景匹配图》,左边写用户场景(人设+痛点),右边写产品能提供的支撑(功能+情绪),中间用箭头连起来。
例如:
左边写‘谁+场景+痛点’(如‘职场新人晚上想提升但没时间读书’),右边写‘你能提供的功能+情绪’(如‘5分钟音频课+缓解焦虑’),中间用箭头连起来”
将你的成果拍照分享到学习群。
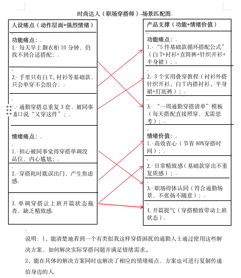
【丹】:一周后,丹丹老师发来的作业:打造自己职场穿搭师的人设,

【结束】有力总结,主题升华
今天,我们共同完成从一套「模糊」到「清晰」完整的行动路径。
1. 对内清晰化:打造你的专属人设
掌握方法:运用「建立人设四步法」,学会如何设计并持续投资自己的识别度。
核心转变:告别“模糊的背景板”,成为一个在他人眼中可被清晰识别、记住并信任的存在。
2. 对外精准化:锚定高价值场景
掌握方法:运用「匹配场景四步法」,学会如何为你的产品/服务找到高价值的生存土壤。
核心转变:让你的价值在关键时刻被需要、被选择,而不再被淹没在信息的洪流中。
间接探讨了自己的‘读书方法’变成‘职场人/宝妈的刚需工具’,并通过一个具体场景让人记住你
在这个供给过剩、选择爆炸的时代,清晰本身就是一种稀缺的竞争力。
愿你带着这套「清晰化」的思维武器:
对内:为自己找到更坚实的定位。对外:为你的创造找到更合适的舞台。最终,活出你想要的样子。
感谢各位的深度参与和共拆!我是充感,我们下次再见。