开场:
一、自我介绍和分组、学习目标
【自我介绍】
大家好,我是今天的拆书家蔡飞。
先用三个标签介绍下我自己:
1、二级拆书家。我从今年5月18日开始拆书过级,现在过完了2级。我的目标是25年之前完成全部过级,成为一名三级拆书家。
2、AI赋能学习者。融合AI工具优化学习效率,在面对新领域、新知识时可以快速入门。
3、舒适区边缘成长实践者。前不久我换了工作,完成了职业生涯的一次转身。无论是换工作还是拆书,对我来说都是一次在舒适区边缘成长实践。
【学习目标】
在本次拆书活动后,学习者能够运用‘舒适区边缘成长三步骤’方法,从自身设定的个人成长计划中,选择一个处于拉伸区(舒适区边缘)的具体任务。
二、图书介绍1-2分钟
事件:我今年5月决定每天做一道不同的菜来提升自己的烹饪技能,但第一天做从未做过的酸菜鱼失败了,第二天又只做已经非常熟悉的番茄炒蛋,反复在极端间摇摆。这样的事每天都在生活中发生——我想成长,却要么陷入安逸重复的舒适区,要么冒进到难度区,导致事倍功半。
提问:我不禁要问:“为什么我的努力总是白费?为什么我无法持续成长,就像学做菜时,要么只炒简单蔬菜,要么尝试高级大餐却烧糊了锅?”
影响:如果不解决这个问题,我们将持续在舒适区虚度光阴或是在困难区屡屡受挫,不仅浪费时间,更会导致技能停滞、信心受挫。长远来看,这会阻碍职业发展、影响人际关系、降低生活质量,甚至让我们错过人生机遇,最终陷入平庸和后悔的循环。
解决:现在,《认知觉醒》提供了答案。这本书由周岭所著,被誉为“个人成长方法论”,它通过“大脑构造、潜意识、元认知”等思维规律,帮助我们找到成长的黄金原则:停留在舒适区边缘。通过书中的“深度学习、关联、反馈”事物规律,你不仅能识别舒适区边缘,还能高效行动,真正实现“跳一跳够得着”的成长,从而解决我们的困境。
这本书就像成长食谱,让我们在舒适区边缘一步步烹饪成功的人生。接下来,我会带大家深入拆解书中的具体内容。
三、阅读拆页
【过渡语】请大家花1分钟时间阅读手里的拆页,读完的伙伴可以举手示意我。
《认知觉醒》百万册精装纪念版P24-25
舒适区边缘是另一个重要的规律,它揭示了能力成长的普遍法则:无论个体还是群体,其能力都以“舒适区—拉伸区—困难区”的形式分布,要想让自己高效成长,必须让自己始终处于舒适区的边缘,贸然跨到困难区会让自己受挫,而始终停留在舒适区会让自己停滞(见图1-4)。

图1-4 在舒适区边缘扩展自己的行动范围
注:拉伸区指一个人的知识和技能从已知到未知、从熟悉到陌生的过渡区域。
人类的天性却正好与这个规则相反。在欲望上急于求成,总想一口吃成个胖子,导致自己终日在困难区受挫;在行动上避难趋易,总是停留在舒适区,导致自己在现实中总是一无所获。如果我们学会在舒适区边缘努力,那么收获的效果和信心就会完全不同。
四、【I】拆书家讲解引导
【过渡语】我看大部分伙伴都已经读完了,没有读完的也不要紧,大家跟随我的讲解就可以了。
【What】
今天这个片段介绍了一种让我们高效成长的方法,就是让自己做事情时始终处于舒适区的边缘
核心就是要理解“舒适区边缘”,舒适区边缘也叫拉伸区。那到底什么是拉伸区呢。
拉伸区就是你做的这个事情属于知道存在但尚未掌握或略有接触但很不熟练的区域,是能力增长的最佳区间。它区别于:
舒适区:完全掌握、高度熟练的区间。不会带来能力增长
困难区:几乎完全未知、非常陌生的区间。容易放弃。
接下来想请大家帮小蔡一个忙:
小蔡想提升厨艺,目前只会番茄炒蛋。今天我面临三个选择:
再做一次番茄炒蛋(需要翻炒和调味,熟练到闭眼都能做)
尝试可乐鸡翅炒蛋(需要炒糖色、翻炒和调味)
挑战佛跳墙(从未接触过,食材复杂、高汤熬制、分层炖煮)
提问:
这三个选项分别对应舒适区、拉伸区和困难区吗?你觉得小蔡选哪个进步最快?为什么?
【Why:为什么混淆概念会有问题】
如果总停留在舒适区,能力会停滞;贸然冲进困难区,只会挫败放弃。而拉伸区才是成长的密码——就像学做菜时,从‘煎蛋’升级到‘番茄炒蛋’,既有挑战又能成功。如果直接进入困难区,就像让做菜新手直接做佛跳墙,就很容易放弃。
【How】
究竟要如何做呢,下面咱们来梳理下具体怎么落实,我将这个落实方法总结为舒适区边缘成长三步法:
【行动步骤】
第一步:绘制【已知】地图(识别舒适区)
第二步:定位【未知】边界(定义拉伸区)
第三步:攻克【陌生】据点(拓展舒适区)

接下来,我们通过结合刚刚的案例来帮大家理解舒适区边缘成长三步法具体是如何应用的

【Where】
适用场景:技能学习(烹饪、语言、工具)、明确进阶路径的任务、结果可量化的环境、具备基础能力的执行者;
不适用场景:创造性活动(写作/设计)、主观评价场景、完全零基础者。
【预防异议】
可能有的小伙伴会问,那我一直在舒适区边缘成长,就不去挑战困难区了么?这不是自我逃避么?
其实,在舒适区边缘成长是一个动态扩张的过程,也就是说不断把拉伸区变成舒适区,扩大舒适区,再逐步吞并过去的困难区;在这个动态吞并的过程中你的能力就得到了逐步提升。
五、【A2】催化应用
在生活或工作中,你是否会遇到想提高自己的场景呢?
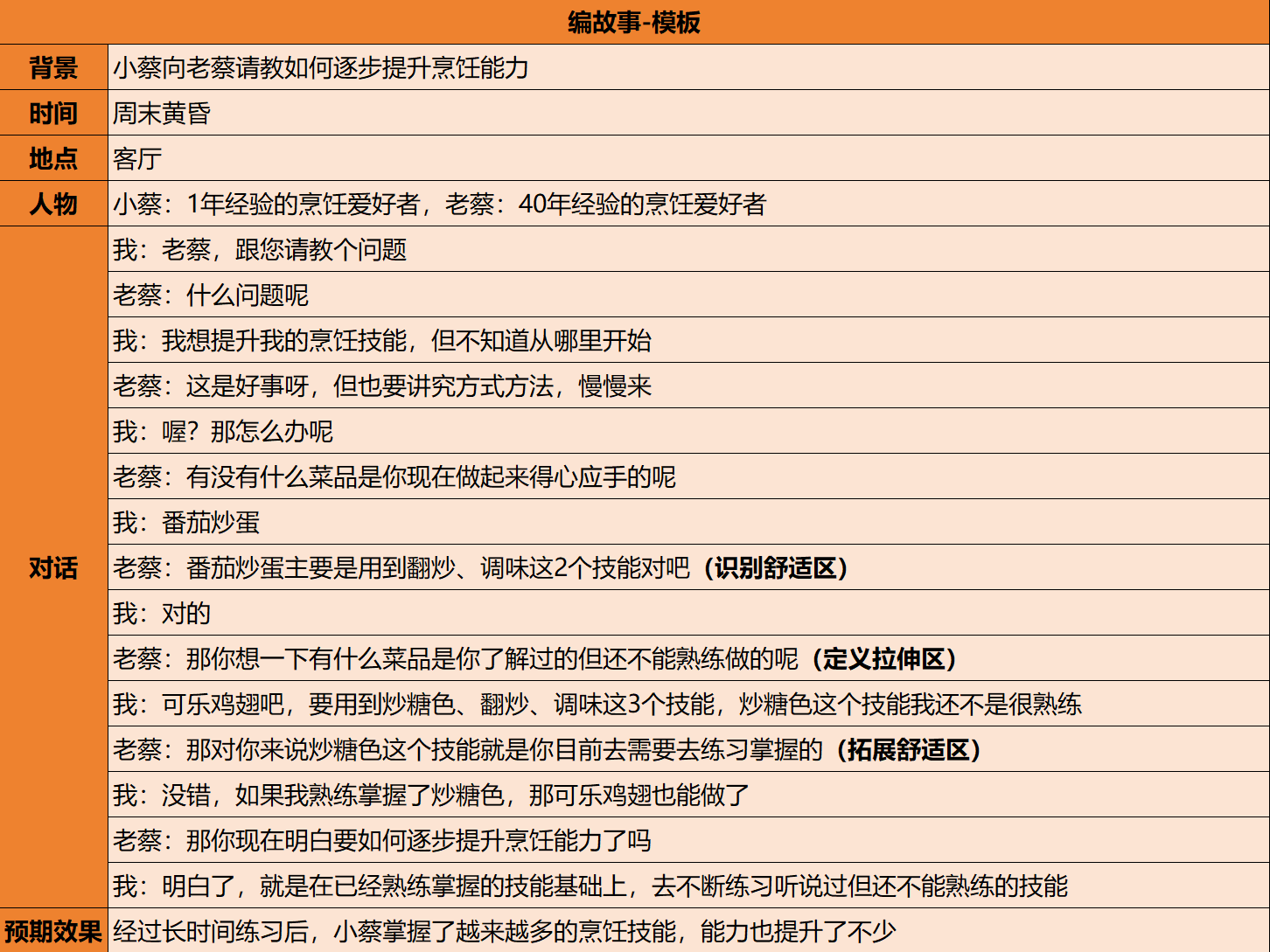
比如我之前提到的想逐步提升自己的烹饪能力?等等……接下来,我们来做一个小练习,需要,编写一个“在舒适区边缘成长”的小故事,要求是这个故事必须得包含时间、地点、人物、起因、经过、结果,并且用对话的形式呈现的故事。对话中要应用到今天学习的舒适区边缘成长三步法,也就是,识别舒适区、定义拉伸区、拓展舒适区
好的,现在开始请大家编写故事,时间为5分钟,5分钟后我们请人来分享一下。
好,时间到,谁能先来分享一下呢?
我看张军老师已经写完了,下面请张军老师来分享一下他的故事
【学习者案例记录】
现场剧本案例:
时间:下周一
地点:家里
人物:我、女儿
起因:我想通过游泳减肥但只会蛙泳,自由泳减肥效果最好,我女儿正好回,于是我向她请教
(经过)
我:可以教我自由泳吗
女儿:可以,你手应该这么动,脚是这么动的,换气是这样换的
我:好复杂呀,如果我需要学自由泳,那我第一步应该先做什么呢
女儿:那就先学腿部动作,再学手部动作,最后学换气就可以了
(结果)
一个月后,我通过女儿教的步骤循序渐进的学习,我学会了自由泳
好的,感谢张军老师的分享。
六、总结
今天我们一起学习了舒适区边缘成长三步法,也就是,识别舒适区、定义拉伸区、拓展舒适区。希望大家能在舒适区边缘拓展自己的行动范围,既不是做重复熟悉的事,也不是挑战完全摸不着的事,而是做“跳一跳够得着”的事,带来工作和生活中更好地改变。
祝各位学有所用,今天的分享到此结束,谢谢各位的陪伴。