开场:
【开场及分组】
“各位伙伴,大家好!我是张伊莲。是一名专注于终身学习的实践者和分享者。今天我们一起学习一个非常实用的沟通表达公式,为了便于待会学习时讨论、分享,我们从这边开始,左边二位小伙伴一个组,右边两位伙伴一组,后面两位小伙伴一组,一共三组。”
【学习总目标】
在跟随我完成本次RIA现场学习后,大家在需要进行关键演讲或汇报时(where),能够运用在演讲的开头构建坡道并铺设路线图(how),在60秒内吸引听众注意力并明确演讲方向的(可衡量)开场白。
【学习者场景法介绍图书】
【事件场景】 大有没有这样的体验:你精心准备了一个工作汇报,走上台时,发现关键的几位领导正在低头看手机或交头接耳。
【提问】:这时,你开口的前30秒,说什么、怎么说,才能让他们抬起头,把注意力交给你?
【影响】(语气诚恳):一个无力的开头,可能让你后面20分钟的精彩内容大打折扣;而一个有力的开头,能瞬间建立信任,为你的成功铺平道路。这前30秒,价值千金。
【解决】:今天,我们就从《高效演讲》这本书中,拆解一个被无数高手验证的“黄金开场”公式,它只有两步,却能解决我们“开场即冷场”的核心焦虑。
【A1量表自测】
在阅读片段前,我们先花1分钟做个简单自测。请评估你在以下演讲/汇报场景中,对“能否迅速吸引听众”的自信程度。
0分代表毫无自信,6分代表极度自信。

【互动询问】
大家都完成了。我们来个小互动:总分在 15分及以下 的朋友,可以举个手吗?……好,谢谢。那 16到24分 的朋友呢?……最后,25分以上的伙伴也请举下手!
(根据现场举手情况,选择一种回应)
回应A(若分数普遍偏低/居中): “看到大部分伙伴的分数集中在中段,这非常真实!说明‘如何一开口就抓住人’这件事,在很多关键场合里,确实是咱们心里既重视又有点没底的地方。”
回应B(若分数分散): “分数分布很广,这特别有意思。它恰恰说明,我们在不同场合、面对不同对象时,对于‘掌控开场’的信心波动很大。今天我们就来一起找到那个影响信心的关键开关。”
【解释量表意义】
“我来为大家‘翻译’一下这些分数:
如果总分偏低(比如15分以下)可能对开场有较明显的焦虑;
如果总分居中(比如16-24分),知道重要但缺乏可靠方法
如果总分很高(25分以上),你已有不错的感觉。无论你在哪一档,今天清晰的‘两步法’,都能让你的开场从‘凭感觉’升级到‘有把握’。”
【第一部分:构建坡道——抢夺注意力】
【学习分目标1】
在跟随我完成第一部分学习后,能够运用“坡道三步法”,为一个给定场景设计一个能吸引注意力的演讲开头。
【R原文片段】
下面给大家2分钟时间,阅读手中的原文片段(关于“坡道”重要性部分)。请阅读完成的小伙伴请举手示意我一下。
第一个原文片段(p55-56):
大多数演讲者在开口说话之前,就己经犯了第一个错误。这是一个很关健的问题,它可能会令你说的任何事情都变得毫无意义。这个错识就是:你认为所有的听众都在听你说话,但事实上他们没有。
你不能认为,人们坐在椅子上就表示他们正关注着你。一种可能是:他们正想着周末去干点什么、晚饭吃点什么或在担优当天办公室发生的事情。记在一点:在告诉听众听你讲话的理由之前,他们是不会在乎你说什么的,他们在乎的是自己的事情。你的开头要足够吸引人,他们才会停止看手机。在他们对你将要说的东西感兴趣之前,他们是不会抬头看你的。首先要考虑的是,你说的内容对他们有什么意义呢?
设想每一位听众都背靠椅子,双腿交叉,双臂抱紧,这是什么情形?这表明你的发言开头没什么要点。直到听众身体前倾,坐在椅子边上,急切地想听到你将说些什么,这才表示你说的话吸引了他们。做到这一点的方法,就是构建我们说的“坡道”
坡道就是演讲时你一开始说出的那几个句子。它应当马上吸引听众的注意力,并有足够高的高度:这样,无论按下来你说什么,都会引起听众的兴息,这就像跳台滑雪,坡道会改变你沖击的角度,将你推送到一个更高的水平。在所众的脑海里,它会提开你计话的重要性,讲你说的内容放到-个更高的优先层次上。一旦你的听众开始关注你将要说的内容,那么他会一直倾听你后面的讲话。当他们倾听你讲话时,他们就与你真正在一起了。
【I讲解引导】
【3-1·概念辨析】
“那么,打赢这场仗的武器叫‘坡道’。但大家想想,‘坡道’和我们平时说的‘开场白’、‘问候语’,是一回事吗?”
(停顿,引发思考)
“不是的。‘大家好,我是张伊莲’这叫问候语;一个幽默笑话,可能只算暖场。片段给‘坡道’下了严格定义:它必须能马上吸引注意力,并且有足够‘高度’或‘坡度’,让你后面说的所有话都变得重要。 它的成功标志是什么?(指向片段)——听众身体前倾,目光专注。他把“想自己的事”停下了,开始“想你说的这事”。”
【Why】:为什么必须要有坡道?因为大脑在处理信息前,会本能地问:“这跟我有什么关系?” 坡道,就是要在第一时间,响亮地回答这个问题。
【How】(3-1核心:补全书中未给出的清晰步骤)
“具体怎么做?给大家一个“坡道三步法’大家学完就能用。
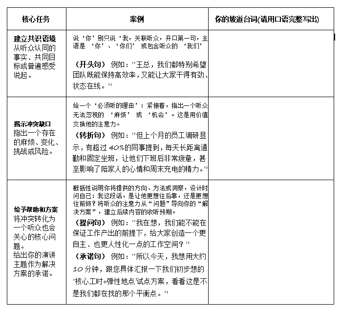
第一步:建立共识语境
核心:以听众的立场或共同关切为切入点,通过陈述事实或提出设问,界定双方共享的认知背景。
要点:说‘你’别只说‘我,关联听众,开口第一句,主语是 ‘你’、‘你们’ 或包含听众的 ‘我们’。这是把‘我的演讲’变成‘我们的对话’。
目的:完成从“演讲者视角”到“听众视角”的心理同步,为后续论述奠定基础。
第二步:揭示冲突缺口
核心:在共识语境中,指出一个存在的障碍、未满足的需求或潜在的风险,将稳定的背景转化为一个待解决的“问题”。
要点:给一个‘必须听的理由’:紧接着,指出一个听众无法忽视的 ‘麻烦’ 或 ‘机会’。这是用价值交换他的注意力。
目的:制造认知张力,构建听众倾听的“心理必要性”。
第三步:给予帮助和方案
核心:明确提出你的演讲核心内容,正是为了解决前述“冲突缺口”而设计,给出清晰的价值承诺。
要点:概括性说明你将提供的方向、方法或洞察,并以此作为演讲的主题陈述。瞄准‘身体信号’:设计时问自己:我这段话,是让他更想往后靠,还是更想往前倾?‘前倾’是坡道成功的生理信号,眼神是否专注”
目的:将听众的注意力从“问题”导向你的“解决方案”,建立后续内容的收听预期。
适用边界:坡道(怎么抓注意力): 当你感觉台下的人根本不想听你讲,你得先勾住他们的时候,就用坡道。当沟通纯粹是信息告知、仪式流程或即时指令时,可以弱化。要是大家本来就等着听你通知个事儿也不用这么麻烦。
【案例与概念参照】
“我们用它分析一个案例:
(比较平缓无坡道):‘我向各位汇报新产品的市场策略。’(检查:主语是‘我’,无理由,让人后靠。)
(用三步法):‘(第一步:建立共识语境,从“我”变“你”“你们”或者“我们”) 张总,李经理,(第二步:揭示冲突缺口,给理由-麻烦) 是否注意到我们上季度在成熟市场的份额意外下滑了5%?(第三步:瞄准前倾) 今天我想和大家一起深挖原因,并找到反击的策略。’
按照坡道三步法,一步步走下来,是不是有了一个坡道:从“不关我事”到“这事得听听”。
【A2催化应用 & 小剧本设计】(7分钟)
现在,我们来做一个简单的应用练习。
请在小组内,分享一个你未来一周内可能需要进行的简短汇报或分享场景(比如:向同事推荐一个工具、向领导申请一个资源,推行一项新制度,购买一个新产品)。只用一句话说清场景。时间2分钟。
(2分钟后,邀请一位学习者A分享,例如:“我们需要招十个人,因为流量很差,没有招到人’。”)
请为你这个场景,运用‘坡道三步法’,设计你的开场白。请务必包含三个要素。你有3分钟时间构思并写在纸上。

1、演讲主题的背景:我们月度招人目标十人,因为流量差,只完成目标的一半(信息不齐,招人效率低)。
2、主要听众:老板
3、核心目标:1、增加推广;2、和推广部门对齐用工信息。
第二步:设计你的60秒坡道,利用“坡道三步法”

(3分钟后,邀请学习者分享)
第一步骤:建立共识语境,学习者A分享“老板,我们都连续加班一个月了,大家都很疲惫,这样下去大家都容易出错。”
学习者B“老板,我们招人招了一个月了,产品没有人卖怎么办呢?”
第二步骤:提示冲突口,学习者A”经过一个月的加班,大家都怨声四起,效率降低,身心健康方面受到了影响,为了让大家保持士气,让工作后续有条不紊的推进,我们需要再招聘的人员“。
第三步骤:给予帮助和方案,学习者A”接下来我用十分钟的时间把最新的招聘方案以及老员工的激励方案给您汇报一下。“
反馈: 非常棒!这个坡道成功地将“我的建议”转化成了“我们共同关心的问题”,从“我要你做什么”变成了“我们一起解决什么”。
【第二部分:铺设路线图——给予安全感】
【过渡点出两个片段之间的关系】
感谢A的精彩示范!我们刚刚用“坡道三步法’造好了威力巨大的“坡道”,把听众拉上了我们的雪橇。但是,当听众兴致勃勃地准备跟你滑行时,如果他们不知道你要去哪、怎么去、要多久,他们很快就会再次陷入焦虑和分心。这时,我们需要紧接着“坡道”,铺设清晰的 “路线图”。
【学习分目标2】
在完成坡道设计后,学习者能够自然衔接,为一个3-5分钟的演讲铺设清晰的路线图。
【第二部分:铺设路线图——让听众心中有数】
【R原文片段】
“好的,我们掌握了‘坡道’这个钩子。接下来,请大家花1分钟,阅读关于‘路线图’的第二个片段。”
(等待1分钟,出示或阅读片段)
(R第二个原文片段)
——路线图:耐心引导,带听众了解演讲流程——
一旦你构建坡道并吸引了听众的注意,你就可以在开头部分添加第二种元素了,我们称这种元素为“路线图”。想象一下,你正驾驶车行驶在旅途中,为了让你的乘客高兴,你需要告诉他们目的地在哪里,你们将走哪一条路线,以及到达目的地会需要多长时间。
【I讲解引导】(7分钟)融合【案例与概念参照】
好,我看大家读完了。这个比喻特别形象——像开车告诉乘客去哪、怎么走、要多久。
【3-2·I互动提问(填空题)】
“那么,一个完整的‘路线图’,需要告诉听众哪三件事?(等待或引导)对,目的地(核心要点)、路线(讲解顺序)、以及时间(演讲时长)。”
【What】:所以,路线图就是坡道之后,你对演讲内容的一次清晰预告。
【Why】:为什么路线图必不可少?因为它解决听众的第二层焦虑:“我要听他讲到什么时候?他会讲哪些内容?” 路线图给出承诺,建立掌控感,让听众可以安心跟随。
【How】(3-1核心:补全清晰步骤)
“同样,我给大家一个 ‘路线图三步法’ :
预告时长:首先明确告知需要占用对方多少时间。‘接下来我用5分钟…’
亮出要点:用数字清晰地概括你要讲的核心部分。‘分三个方面向大家汇报…’
点明价值:简要说明每个部分对听众的价值。‘分别是现状分析、解决方案和行动建议。’”
【案例与概念参照】
“我们接回刚才‘无会议下午’的坡道。加上路线图:
‘(坡道) 各位,是否觉得我们现在的会议太多,且效率不高?(路线图第一步:预告时长) 接下来,我用5分钟时间,(第二步:亮出要点) 从三个部分,(第三步:点明价值) 向各位汇报:第一,我们当前会议的核心痛点数据;第二,“无会议下午”的具体试行方案;第三,预期的效果和风险管控。’
大家感觉一下,结构是否瞬间清晰了?”
【概念对比与关联】
坡道三步法:解决 “我为什么要听?” (说你(建立共识语境) → 给理由(揭示冲突缺口) → 瞄身体表现(给予帮助和方案后的表现)。
路线图三步法:解决 “我将听到什么?” (预告时间 → 事情→ 点价值)。
“二者一前一后,共同完成一个完美的开场引导。”
【反面例子 vs. 正例】
“我们对比一下:
反面例子(只有坡道,没有路线图):“……这就是我们的新方案(坡道结束)。好,首先我们来看背景……(直接切入细节)”。(听众懵:要讲多久?讲几点?)
正面例子(坡道+路线图):“……这就是我们想探讨的新方案(坡道结束)。为了让您有一个全景了解,我接下来用6分钟,从‘市场机会’、‘我们的核心设计’和‘所需支持’三部分,向您简要说明。”(听众安心:嗯,有谱,听吧。)”
路线图(怎么稳住注意力): 当你觉得自己要讲的东西有点复杂,或者时间超过两三分钟,怕别人听着听着走神的时候,就得用路线图预告一下。如果就简单说一两句,或者大家都很熟不用铺垫,那就不用画这个地图。
【A3 微行动学习逐字稿(“挖掘听众需求”主题)】
(1. 引导回忆,关联个人经验)
“请大家花30秒回想一下,在你自己过去所有的演讲、汇报、甚至是一次重要的谈话中,关于‘开头’这件事,让你感觉最困难、最没把握的是什么?”
(停顿,留出思考时间)
“不用说得太复杂,就那种‘哎呀,这个地方好难’的感觉。比如:是怕自己一上台就紧张忘词?是死活想不出第一句该说什么?还是担心自己讲的东西别人根本不感兴趣?”
(看到大家若有所思,邀请在小组内分享一下)
分享如下:
”开头太平淡了“
”忘词“
”不知道怎么吸引人“
(1分钟后,召集注意力)
“我听到好多伙伴都提到了‘’开头太平淡了、‘不知道怎么能吸引人’。这和我们今天学的,高度相关!”
“那么,我们来做个更聚焦的对比:今天我们学了‘构建坡道’(解决‘为什么要听’)和‘铺设路线图’(解决‘会听到什么’)。对你个人而言,在实际运用时,你觉得哪一个环节更难搞定?为什么?”
一致认为
“坡道更难!”
因为“路线图”是梳理自己已知的内容,而“坡道”需要猜测未知的听众心理。
(3. 确认问题,发起挑战)
“果然!大家都指出了一个共同的‘拦路虎’:‘构建坡道’最难。 尤其是它的核心——‘找到那个能打动听众的、必须听的理由’。”
“这太有意思了。方法步骤(说‘你’、给理由、瞄身体反馈,前倾或眼神专注)清清楚楚,但就是卡在‘给理由’这一步。我们好像知道要挖井,却不知道在哪里下铲子。”
“那么,我们今天的【给理由】就非常具体了:当我们面对一个演讲主题时,如何快速、准确地挖掘出那个能瞬间抓住目标听众的‘黄金理由’?”
(转身,在白板写下课题)
(4. 引导探究问题本质)
“在找解决方案之前,我们得先挖深一点。请大家小组讨论:‘我们之所以找不到那个‘黄金理由’,最常见的‘坑’是什么?是因为对听众完全不了解?还是因为我们不自觉地在‘自嗨’,从‘我的角度’而不是‘他的角度’出发?’ 时间3分钟。”
小组内讨论如下:
"自嗨(不自觉的)"
”你说的和我说的没有什么关系“
“每个人需要的不一样”
”我的角度不是他的角度“
”对听众不了解“
”经验不足“
”直接被拒绝“
(5. 明确问题本质)
问题的本质是什么?
(3分钟后,邀请分享)
“好,请组长分享你们挖到的‘根子’。”
问题的本质是思维没有转换。
(“本质是思维没有转换。我们总是从‘我想讲什么’开始,而不是从‘听众需要/害怕什么’开始。”)
“一针见血!本质是‘思维的起跑线错了’。 我们站在自己的讲台上,却试图解决听众的问题。这就好比医生不开问诊,直接开药方。”
(6. 共创解决方案——设计“听众需求挖掘工具”)
“既然本质是‘思维转换’,那我们就来共创一个能帮我们‘换位思考’的小工具。请大家 一起共创:‘有哪些简单、好用的提问清单,能像扳手一样,把我们的思维从‘我’拧到‘他’?’ 比如:我们可以问自己‘听众不听这个,最可能犯什么错?’… 请各组共创一份‘听众需求挖掘三问’,写在白板纸上。时间5分钟。”
(7. 分享、整合与现场演练)
(5分钟后,分享各组的“挖掘三问”,将其整合成一份公共工具,例如:
不听我的,他最可能失去什么?(避害)
听了我的,他最可能得到什么?(趋利)
作为【XX角色】,他此刻最焦虑或渴望的是什么?(趋利)
“太棒了!这份清单就是我们的‘思维扳手’。现在,让我们立刻用它!”
“请回到你之前练习的那个演讲场景。用我们刚刚共创的‘挖掘三问’,重新审视并修改你‘坡道’里的那个‘理由’。 然后,在组内,用这个新开场对伙伴说一次,听听他的感觉。我们有5分钟时间。”
小伙伴分享:
“王总,上个月我们这个时候我们完成了人员绩效的30%,但是这个月即将过去我们只完成了5%,这是因为我们政策发生了变化,如果这个情况继续存在,结果会非常的差,所以我们急需推广部门,把城市招聘政策,人数需求,位置等信息对齐,这样我们才能提高业绩到80%以上。”
非常感谢大家的共创。我们把这部分”给理由三步法“(避害)(趋利)(身份换位)带入到坡道三步里的最难的一步也就是第二步, 给理由(揭示冲突缺口)。
【与收尾的衔接】
我们今天学到了坡道三步法:解决 “我为什么要听?” (说你(建立共识语境) → 给理由(揭示冲突缺口) → 瞄身体表现(给予帮助和方案后的表现)。
路线图三步法:解决 “我将听到什么?” (预告时间 → 事情→ 点明价值)。
“二者一前一后,共同完成一个完美的开场引导。”
“今天我们共同破解了开场背后的双重密码与连接它们的钥匙:‘坡道三步法’是送出的‘价值钩子’;‘路线图三步法’是给出的‘安全地图’。
“伟大的沟通不是从信息开始,而是从建立倾听的意愿开始。愿大家都能一开口,就赢得一个愿意倾听的世界。”
“本场的学习到此结束,谢谢各位伙伴!”
板书1

板书2.
路线图
1、时间 :接下来的。。。
2、事情 :我来从三个方面介绍。。。分别是。。。
3、点明价值: 相信。。。