开场:
开场:自我介绍
各位伙伴,大家好!我是张伊莲。是一名专注于终身学习的实践者和分享者。
【技能点】分组
为了便于待会学习时讨论、分享,我们先分一下组,前面的三位小伙伴一组。
【技能点】设定学习目标
我们今天的学习目标是:掌握“用、痛、配”三看口诀,当面对一件纠结的物品时,能够运用此法做出清晰的舍弃决策,为自己减负。
【技能点】FAB介绍法,能够清晰辨别出F、A、B
F(特征):本书的核心是提出了一套 "通过整理物品来整理人生"的断舍离哲学。
A(优势):相比于只教收纳技巧的整理书,它提供了一套从观念到行动的决策心法,让你彻底摆脱"舍不得、放不下"的纠结。
B1(图书利益):学习本书将使你从杂乱的环境和混沌的内心中解脱出来,获得前所未有的轻松感和对生活的掌控力。
B2(本片段利益):而接下来要学习的"舍"的准则,将直接教你如何果断处理那些充满负能量的纪念品,为你的生活和内心腾出宝贵的空间。
R 原文片段
【技能点】【R】所选拆页,包括how内容(但为一般化的行动建议,需要细化);且总内容未超过2页图书内页
R原文片段:
断舍离,就是透过整理物品了解自己,整理心中的混沌,让人生舒适的行动技术。换句话说,就是利用收拾家里的杂物来整理内心里的废物,让人生转而开心的方法。
舍:舍弃多余的废物
舍的重点:不需要就放手。
1. 判断物品去留的思想核心要放在“现在”,摒弃“以后可能会用到”的想法。
2. 充满回忆性的东西,如果回忆内容充满负能量,就果断丢掉它。
3. 用不着、不适合自己的东西,就淘汰或者送人。
过期的千纸鹤
因为生病要住院做手术,弘树先生收到了同事送给他的千纸鹤。手术痊愈后至今,弘树先生一直把千纸鹤挂在家里的床边,上边已经积满了灰尘。据他本人讲,他每天晚上都会看着这些千纸鹤睡觉。他说,这些纸鹤上满载着回忆,所以舍不得扔。可尽管如此,没完没了地看着千纸鹤只会不断加深“生了病,病得很重”的印象,我认为这是非常危险的。最好是对给自己折千纸鹤的同事以及对自己现在的健康状况表示感激之后,立刻把这些纸鹤处理掉。
在弘树先生家那么狭小的环境里,千纸鹤会不断释放出强烈的冲击感,从第三者的角度来看,这实在是非常诡异。不过,人很容易因为习惯了某件事而感觉麻痹,这实在是很可怕。无论一开始有多美好的回忆,可随着时间的流逝,一切也会发生变化,就好比是再美味的食物,搁久了也会变味一样。
【技能点】【I】拆书家讲解引导-细化行动步骤
(开场)
相信大家对刚才阅读的内容都有了初步印象。现在,让我们一起来梳理和深化其中的要点。
(Why)
我们学习“舍”,是因为每一样“舍不得”的物品,都在持续消耗我们有限的空间能量和内心能量。而“断舍离”提供了一套清晰的决策流程,能将我们从感性的纠结中解放出来,通过理性的判断,终结“舍不得”的顽疾。
(What)
真正的“舍”,是从“过去”的执念和“未来”的焦虑手中,夺回属于“现在”的决策权。(How - 步骤)
我将这套系统提炼为极易记忆的 ‘用、痛、配’三看口诀法。
一看【用不用】:拿起一件物品,只问一个问题:‘此时此地,我需要它吗?’ 坚决摒弃‘以后可能会用’的想法,你的生活空间,只服务于你当下的生活。
二看【痛不痛】:核心问:'它让我心痛还是心动?'
感受这件物品带给你的能量:它是让你愉悦、安心,还是让你压抑、愧疚?
(细化步骤)
你可以从三个层面深入感知:
探身体:接触它时,身体是放松还是紧绷?
找情绪:用一个词形容感受,是‘愧疚’‘压抑’,还是‘愉悦’‘平静’?
联画面:它是否总让你联想到某个不愉快的过去?
三看【配不配】:核心问:'它还配得上现在的我吗?'
判断这件物品是否还符合你当下的身份和生活方式。 用不着、不适合的,就勇敢地淘汰或送人。你留下的每一件物品,都应该代表你向往的生活,而不是困住你的过去。
(标准 & 例子)
那么,达到什么标准就该舍弃呢? 我给大家一个最易操作的 ‘一票否决’标准:只要符合‘用、痛、配’中的任何一项,就可以果断考虑舍弃。
举个例子:我那件买小了的裙子。
一看【用不用】:现在不能穿,是符合舍弃标准。
二看【痛不痛】:身体感受,看着它就肩膀发紧;情绪感受,是感到‘压力’;总想起自己不够瘦的画面。 也是符合标准。
三看【配不配】:风格已过时,不符合我现在的审美。同样是符合标准的。
看,它在三项上都亮了红灯,所以必须舍。 即使它只在一项上亮红灯,比如只是‘用不上’,也足以成为我们放手的有力理由。
(意译案例)
张伯伯在一次心脏病发作后,经过及时抢救和悉心调养,身体已经康复。住院期间,单位的老同事们凑钱给他买了一套质地精良的白色太极服,希望他出院后能通过打太极强身健体。
如今,张伯伯康复已有大半年,那套太极服却一直原封不动地挂在他卧室最显眼的地方,上面已经落了一层薄灰。用他的话说,每天醒来一睁眼就能看到它,心里就觉得暖和,这是老伙计们的一片心意,说什么也舍不得收起来。
然而,这套洁白的太极服在家人看来,却像一个刺眼的提醒。它无时无刻不在诉说着那场疾病的凶险,反复强化着“你是个心脏病人”的身份标签。这非但没能鼓励张伯伯去锻炼,反而让他潜意识里更加谨小慎微,不敢进行任何稍有强度的活动,仿佛那套衣服成了一个需要被供奉起来的“警示符”。
(Why好处)
通过刚刚分享的小林的故事,大家是不是更了解了这个方法。掌握它,你收获的不仅是整洁的空间,更是清晰的思维和充沛的能量。你会发现自己的决策力明显提升,生活变得简单而高效。
(where)
这个方法最适合用在你决心要彻底整理的生活空间里,比如你的衣柜、书房、厨房。当你对一件物品的去留产生犹豫时,就是应用这三步法的最佳时机。
(预防异议)
可能有伙伴会觉得:‘有些东西就是有纪念意义,也非得这么冷酷吗?’
请理解,我们并非要你抛弃所有情感联结,而是帮你分辨“滋养型纪念”和“消耗型纪念”。 我们的目标是留下让你变得更好的,而不是困住你的。
(适用提醒)
当然,在处理家人共有物品、重要文件时,需要特别谨慎。这套方法最适合整理个人专属空间。
(结尾)
所以,'舍'的智慧,就藏在这'用、痛、配'三看口诀里。 它是一把钥匙,能帮你解锁一个更轻盈、更自在的人生状态。这就是我们今天要一起练习的核心能力。"
【技能点】【A3】场景设计。
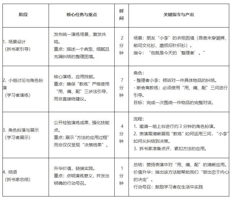
【A3】环节逐字稿 - 《断舍离》(14分钟版)
(总时长:14分钟)
【A3】之场景设计 (时间:约2分钟)
"接下来是实战环节。请大家运用‘用、痛、配’三看口诀法,现场完成一次断舍离演练。"请大家认真听一下要演练的场景:
你的朋友小李,是一位刚工作三年的年轻白领。他住在一间不大的公寓里,却感觉自己快要被东西“淹没”了。这个周末,他下定决心要整理自己的衣柜。当他打开柜门,首先映入眼帘的,是好几件价格不菲但从未穿过的潮流单品(他总觉得自己驾驭不了),几件前公司发的、带有Logo的文化衫,以及一件读大学时非常喜欢,但现在袖口已经有些磨损的针织衫。
他感到非常纠结,不知道从何下手,每件物品似乎都连着一段记忆或一种可能。现在,他就是今天的“整理者”。
【A3】之小组讨论与角色扮演 (时间:约10分钟)
“现在,请每两人一组,进行演练。一个人扮演‘整理者小李’,你需要从上述场景中挑选一件最让你纠结的物品,向你的伙伴倾诉你的纠结。另一个人扮演‘断舍离教练’,你的任务是运用今天学到的‘用、痛、配’三看诀,一步步引导小李做出决策。
请‘教练’务必使用这三个问题来引导:
一看‘用不用’ —— “小李,我们来看看,这件衣服你现在还穿吗?”
二看‘痛不痛’ ——感受它:身体是放松还是紧绷?情绪是轻盈还是沉重?脑海浮现的是美好画面还是负担场景?
三看‘配不配’ —— “你觉得它还符合你现在的身份和风格吗?”
演练时间7分钟。 目标是完成一次完整的对话,而不是解决所有物品。7分钟后,我会邀请一组伙伴上来,为大家表演他们的对话过程。现在开始!”
(7分钟小组演练,拆书家巡视并给予必要指导)
【A3】之角色扮演与展示 (时间:约4分钟)
“好,时间到!大家刚才的讨论非常热烈。现在,我们请(观察后点名,如:) 这边这组小伙伴来为我们做当众演练。
(一对学习者上台)
(他们对“一件从未穿过的潮流单品”进行了约3分钟的角色扮演。
- ‘小李’表达了“买的时候很贵”、“总想等某个场合穿”的纠结。
- ‘教练’耐心地运用了“用、痛、配”三问:“你现在有什么场合会穿它吗?”(用不用)“每次看到它,是开心还是很有压力?”(痛不痛)“你觉得这件非常跳脱的衣服,还适合你现在偏商务的职场形象吗?”(配不配)
- 最后‘小李’在引导下,决定将其转卖或捐赠。)
(角色扮演结束后)
【结语】(时间:约2分钟)
“非常感谢两位小伙伴的精彩表演!(面向大家) 大家发现了吗?他们在表演的时候,也非常清晰地用到了刚学习的‘用、痛、配’这三个步骤,所以整个引导过程显得特别有条理,最终帮助小李做出了一个忠于自己内心的决定。
【结语】(时间:约1分钟)
"感谢各位的投入和分享!通过刚才的演练,我们看到'用、痛、配'这三个简单的问题,确实能帮助我们打破纠结,做出清晰的决定。
记住这三个问题,它们不仅能用在整理物品上,还能用在整理人际关系、整理工作任务上。
我们清理空间,不是为了变得一无所有,而是为了腾出地方,迎接真正适合我们、滋养我们、代表我们未来的一切。
真正的自由,不是你能占有多少,而是你敢于放手多少。
从今天起,愿你的空间,因‘用、痛、配’而清爽;愿你的内心,因懂得放手而轻盈。
谢谢大家!”
附表如下:
2-3【A3】之场景设计:
"接下来是实战环节。请大家运用‘用、痛、配’三看口诀法,现场完成一次断舍离演练。
"请大家认真听一下要演练的场景:现在,请每两人一组,进行演练。一个人扮演整理者小李,一个人扮演断舍离教练,
